校园要闻

当前位置: 首页 > 校园要闻 > 正文

【科学防控,科院在行动】美术学院:“六最”防控举措筑牢战“疫” 防线(图)

发布日期:2020-02-26    作者:欧阳智超 摄影:

1


2

33

本网讯  疫情就是命令,防控就是责任。美术学院始终把学生生命安全和身心健康放在第一位,用爱关怀、以心战“疫”,以“六最”举措为远在五湖四海的同学们献上的爱心和温暖,走心构筑学生身体健康与心理健康的双防线。

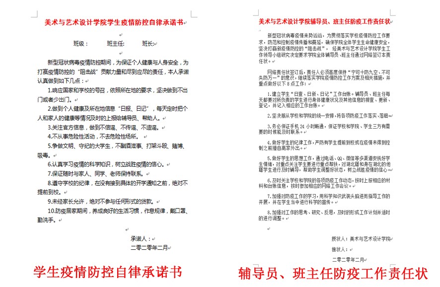
学生健康状况需要时刻关注。美术学院以最快的行动、最细的联络进行日排查、日登记;以最高的标准、最严的纪律进行全面布局;以最暖的措施、最好的帮扶进行多方面辅导。每天监测、统计了全院1200余名学生的有关情况,追踪排查了湖北籍以及他籍在湖北学生的去向情况,目前已组织对学生进行了32次全面排查,无确诊报告病例、无疑似病例。同时,组织辅导员和班主任线上签订了《防疫工作责任状》,全体学生线上签订了《疫情防控自律承诺书》,开展了“防控疫情,我们在一起”短心语、“战”疫宣传海报设计、分享身边的“防疫小故事”、学习打卡等一系列活动,通过实际行动凝聚广大学子之力,为打赢防控阻击战贡献力量。

做好防控工作,思想稳定是关键。美术学院依托学院省级“党团先锋”服务平台,设立网络“党员服务岗”,实施朋辈“隐形关爱计划”,号召学生党员和团学干部积极主动担当,充分发挥学生党员和学生干部的朋辈育人作用。同时,打造“辅导员温馨两小时”特色心理辅导平台,组织辅导员在线与学生交流,及时对心理困难、经济困难、学习困难等在内的“七大类”困难学生进行辅导,坚持做到防疫期间心理帮扶“不下线”。此外,美术学院通过网络途径开展就业指导、求职实务、校友经验分享等活动,开展毕业生“一对一”网络就业咨询服务,积极筹备学院“2020届毕业生网络招聘会”,实现毕业生和用人单位网络交流对接。

友情链接 / Links

新闻热线:0746-6381474  Email:hnkjxynews@huse.edu.cn

版权所有:金沙集团1862cc党委宣传部(新闻中心)

网站建设:金沙集团1862cc信息化办